EDOs
Rafael de Acypreste1, Theo Antunes2
Introdução
O objetivo geral desta nota é realizar simulações numéricas de equações diferenciais ordinárias com ênfase, especialmente, em aplicações econômicas. Todas as simulações são feitas utilizando-se o software R.
Para as simulações, serão utilizados os pacotes abaixo, adicionais à base do R. É preciso que sejam instalados (uma única vez) e carregados antes do uso:
# install.packages("deSolve")
# install.packages("PhaseR")
# install.packages("scatterplot3d")
# install.packages("latex2exp")
library(deSolve) # Funções para resolver EDOs
library(phaseR) # Funções para elaboração dos retratos de fase
library(scatterplot3d) # Gráficos em 3 dimensões
library(latex2exp) # Expressões escritas padrão LaTeX
options(scipen = 99) # Utiliza 99 casas decimais como padrão em vez de notação científicaDenota-se por equação diferencial ordinária (EDO) uma função desconhecida e a relação com suas derivadas. Como, em economia, costuma-se usar o tempo como variável independente, esta notação permanecerá ao longo do texto se não estiver disposto de outra maneira. Portanto, pode-se representar uma EDO de ordem \(n\) por
\[\begin{equation} f[y(t),y^{(1)}(t),y^{(2)}(t),...,y^{(n)}(t),t ] = 0 \tag{1} \end{equation}\]
em que \((n)\) é o grau da EDO e representa a maior ordem das derivadas da função desconhecida Seco and Patrão (2018). Uma notação da forma geral pode ser descrita por:
\[\begin{equation} a_n(t)y^{(n)}(t)+\dots+a_2(t)y^{(2)}(t)+a_1(t)y^{(1)}(t)+a_0(t)y(t) = g(t) \tag{2} \end{equation}\]
Neste texto, não serão abordados detalhes teóricos sobre equações diferenciais e sobre os modelos apresentados. O(a) leitor(a) deve recorrer aos documentos citados em caso de interesse.
EDOs de 1a ordem
EDOs de 1a ordem envolvem uma equação em termos da sua primeira derivada \(y'(t)\). Conforme Gandolfo (2005), pode-se encontrar uma solução de uma equação homogênea no formato \(y(t) = Ae^{-bt}\), cuja estabilidade depende do sinal de \(-b\). Alguns exemplos de equações na Figura 1.
Apesar de servir de motivação para a análise de EDOs, o objetivo desta nota não é resolver EDOs, encontrando uma função \(y(t)\) que a satisfaz, mas sim identificar o comportamento de tais equações a partir de resoluções numéricas e representações gráficas. Portanto, passa-se aos detalhes básicos para as simulações.

Figure 1: Elaboração própria.
Estrutura básica para simulação com R
Algumas equações diferenciais apresentam soluções analíticas, que podem ser resolvidas a partir de técnicas específicas. Para a economia, uma boa referência é o livro do Gandolfo (2005). Para aplicações mais detalhadas, consultar Seco and Patrão (2018). Nesses casos, simples técnicas de elaboração de gráficos podem ser adotadas no R ou outro software.
Porém, há situações que não se deseja ou não é simples encontrar uma solução analítica. Para esses casos, o R possui pacotes que ajudam a encontrar e representar graficamente soluções numéricas e retratos de fase, que podem ajudar na interpretação dos modelos.
O pacote utilizado para simulação e resolução de EDOs com o R é o deSolve. Um espectro maior de aplicações e parte das explicações aqui apresentadas podem ser encontradas em Soetaert, Petzoldt, and Setzer (2010)}. Recursos adicionais e manuais podem ser acessados digitando ?deSolve diretamente no console3.
Em primeiro lugar, deve-se definir uma função própria do modelo a ser simulado em linguagem própria do R com, no mínimo, os seguintes parâmetros nesta ordem:
- Tempo para simulação;
- Valor inicial das variáveis (estado); e
- Parâmetros do modelo.
Quando da resolução, o modelo chamará essa função em cada período de tempo durante o processo de integração. Tempo e valores iniciais devem ser disponibilizados no formato de vetores (ou listas). A função with( )4 permite usar as variáveis em formato de lista diretamente dentro da função sem que seja necessário indicar o nome da lista todas as vezes. Por fim, a função deve retornar uma lista (os resultados serão concatenados se estivermos interessados em mais de uma EDO). Os comandos estão detalhados abaixo.
Com a função elaborada, são estabelecidos os nomes e valores dos parâmetros, a(s) condição(ões) inicial(is) e o período de tempo que se deseja fazer a simulação. Lembre-se de que, quanto maior o tempo e complexidade do modelo, maior será o nível de exigência computacional5.
Como exemplo de EDO de 1a ordem, pode-se simular o seguinte modelo, baseado no modelo canônico de Solow (1956)6 representado na equação (3). \[\begin{equation} \dot{r} = sF(r,1) - nr \tag{3} \end{equation}\] em que \(r = \frac{K}{L}\) é a razão capital-trabalho, \(s\) é a taxa de poupança, \(n\) é a taxa de crescimento da força de trabalho e \(F(r,1)\) é uma função de produção homogênea de grau um a ser especificada.
No presente caso, uma função Cobb-Douglas na forma \(F(K,L) = K^\alpha L^{1-\alpha} \Rightarrow F(r,1) = r^\alpha\) pode ser adotada para a resolução numérica. Portanto, a equação diferencial a ser simulada é: \[\begin{equation} \dot{r} = sr^\alpha - nr \tag{4} \end{equation}\] cuja função para simuação da EDO pode ser construída por:
### Função em R que representa a EDO
solow_edo <- function(tempo, inicial, parametros){ # Parâmetros da função
list <- as.list(c(inicial, parametros)) # Lista c/ informações da EDO
with(list, { # with() acessa elementos da lista
dr = s*r^alpha - n*r # EDO de interesse
list(dr) # Retorna valores simulados
}) # Fim do with
} # Fim da funçãoA partir da função solow_edo criada, pode-se disponibilizar os dados específicos a partir da simulação com a função ode( ). Os valores dos parâmetros foram \(s = 0.1\), \(\alpha = 0.35\) e \(n = 0.05\) e o valor inicial \(r_0 = 1\). Ao final, estão os três primeiros e últimos resultados:
### Valor inicial
r <- c(r = 1) # Formato de vetor nominado de acordo com a função
### Parâmetros da função (podem ser estimados)
parametros <- c(s = 0.1,
alpha = 0.35,
n = 0.05) # Formato de vetor
### Sequência de tempo
tempo <- seq(0, 350, by = 1)
### Simulação do modelo
solow <- ode(y = r, # Condição inicial
times = tempo, # Tempo a ser simulado
func = solow_edo, # Função criada
parms = parametros) # Se parâmetros já definidos, use parms = NULL
### Exibição dos resultados
head(solow, n=3) # Exibe três primeiros## time r
## [1,] 0 1.000000
## [2,] 1 1.049617
## [3,] 2 1.098443tail(solow, n=3) # Exibe três últimos## time r
## [349,] 348 2.904818
## [350,] 349 2.904819
## [351,] 350 2.904820O gráfico resultado do modelo está descrito na Figura 2, sob o título “Modelo de Solow.”
Interrupção automática da simulação
Caso o interesse seja só a fase inicial de uma equação ou se tenha uma EDO convergente, é possível usar a funcionalidade root da função lsodar7.
A simulação será interrompida no momento em que as variáveis de estado estiverem a uma distância entre si menor que um parâmetro pré-definido (no exemplo, uma variação da ordem de 10-4). Assim, a função raiz calcula, em primeiro lugar, a taxa de variação e, depois, a diferença entre a soma dos valores absolutos e a tolerância definida:
### Critério de parada
raiz <- function(tempo,incial,parametros) {
variacao <- unlist(solow_edo(tempo,incial,parametros)) # Desfaz lista
sum(abs(variacao)) - 1e-4 # Tolerância
}
### Nova simulação do modelo, acrescida da raiz
solow_raiz <- lsodar(y = r,
times = tempo,
func = solow_edo,
parms = parametros,
rootfun = raiz) # Indicação da função criada
tail(solow_raiz, n=3) # Compare com os três últimos sem parada## time r
## [202,] 201.0000 2.901594
## [203,] 202.0000 2.901698
## [204,] 202.6914 2.901768Por fim, os gráficos estão na Figura 2. Note que a função matplot()8 foi usada para ter uma interface melhor adaptada à plotagem lado a lado e a lidar com mais de uma variável no mesmo gráfico. Nesta nota, serão dados exemplos também com a função plot(), da base do R.
par(mfrow=c(1,2)) # Define gráficos a seguir em 1 linha e 2 colunas
### Série original
matplot(x = solow[,1],
y = solow[,2],
type = "l", # Gráfico de linha
lwd = 2, # Largura da linha
col = "red",
main = "Modelo de Solow",
xlab = "tempo",
ylab = "r(t)")
### Série com interrupção
matplot(x = solow_raiz[,1],
y = solow_raiz[,2],
type = "l",
lwd = 2,
col = "blue",
main = "Modelo de Solow com parada",
xlab = "tempo",
ylab = "r(t)")
Figure 2: Elaboração própria.
EDOs de 2a ordem
EDOs de 2a ordem envolvem a segunda derivada da função principal. Vale notar que, para fins computacionais, EDOs de 2a ordem precisam ser escritas sob a forma de um sistema de equações de EDOs de 1a ordem9, bem como duas condições iniciais. Assim, uma EDO no formato \[\begin{equation} \begin{split} y'' & = f(y,y',t) \\ y(t_0) & = y_{0}\\ y'(t_0) & = y'_{0} \end{split} \tag{5} \end{equation}\] pode ser reescrita como \[\begin{equation} \begin{split} y' & = y_1 \\ y'' & = y'_{1} = f(y,y_1,t) \\ y(t_0) & = y_{0}\\ y_1(t_0) & = y'_{0} \end{split} \tag{6} \end{equation}\]
A título de exemplo, pode-se simular o modelo de acelerador de segunda ordem exposto em Gandolfo (2005). A EDO do modelo é \[\begin{equation} K'' + \beta K'+ \alpha \beta K = \alpha \beta K^* \tag{7} \end{equation}\] em que \(K\) é o estoque corrente de capital, \(K^*\) é o estoque desejado de capital, \(\beta\) denota a velocidade de ajuste do investimento real ao investimento desejado. Por fim, \(\alpha\) é a velocidade de ajuste entre o estoque real e o desejado.
É possível ampliar o sistema com \(K^* = kY\), em que \(k\) é a relação capital-produto e \(Y\) é o produto da economia. Assim, a equação (7) pode ser reescrita, após manipulações algébricas, como \[\begin{equation} K'' + \beta \left(1-\frac{\alpha k}{1 - b}\right) K'+ \alpha \beta K = \alpha \beta k\frac{a}{1 - b} \tag{8} \end{equation}\] em que os termos \(a\) e \(b\) se referem a uma versão macroeconômica simples de uma função de consumo no formato \(C = a + bY\).
A versão em sistema de EDOs de 1a ordem da equação (8) pode ser feita considerando \(I = K'\) o investimento e isolando as derivadas no lado esquerdo das equações: \[\begin{equation} \begin{split} K' & = I \\ I' & = -\beta \left(1-\frac{\alpha k}{1 - b}\right) I - \alpha \beta K + \alpha \beta k\frac{a}{1 - b}\\ K(t_0) & = K_{0}\\ K'(t_0) & = I'(t_0) = I_{0} \end{split} \tag{9} \end{equation}\]
Diante disso, segue-se passos semelhantes à resolução de EDOs de 1a ordem. Em primeiro lugar, cria-se a função, agora com duas equações e duas saídas de dados.
### EDO do Acelerador de 2a ordem
acel_edo <- function(tempo, inicial, parametros){
with(as.list(c(inicial, parametros)),{
# Equações apresentadas em (9)
dK <- I
dI <- -beta*(1-(alfa*k/(1-b)))*I - alfa*beta*K + alfa*beta*k*a/(1-b)
list(c(dK,dI)) # Retorna dois valores
})
}Em seguida, definem-se os parâmetros e o gráfico para representá-los na Figura 3.
tempo <- seq(0,200, by = 0.5)
inicial <- c(K = 1, I = 0)
parametros <- c(alfa = 0.05,
beta = 0.25,
a = 2,
b = 0.8,
k = 3)
### Função semelhante à situação de 1a ordem
acel <- ode(y = inicial,
times = tempo,
func = acel_edo,
parms = parametros)
### Gráfico da EDO
plot(x = acel[,"time"],
y = acel[,"K"],
type = "l",
lwd = 2,
col = "red",
xlab = "tempo",
ylab = "K(t)",
main = TeX("Acelerador de 2^a ordem")) # Formato de texto LaTeX
abline(h = 30, # Acrescenta linha tracejada para o equilíbrio
lty = "dashed") 
Figure 3: Elaboração própria.
Por fim, note que as EDOs de ordem superiores podem ser resolvidas adotando uma combinação dos procedimentos explicitados acima.
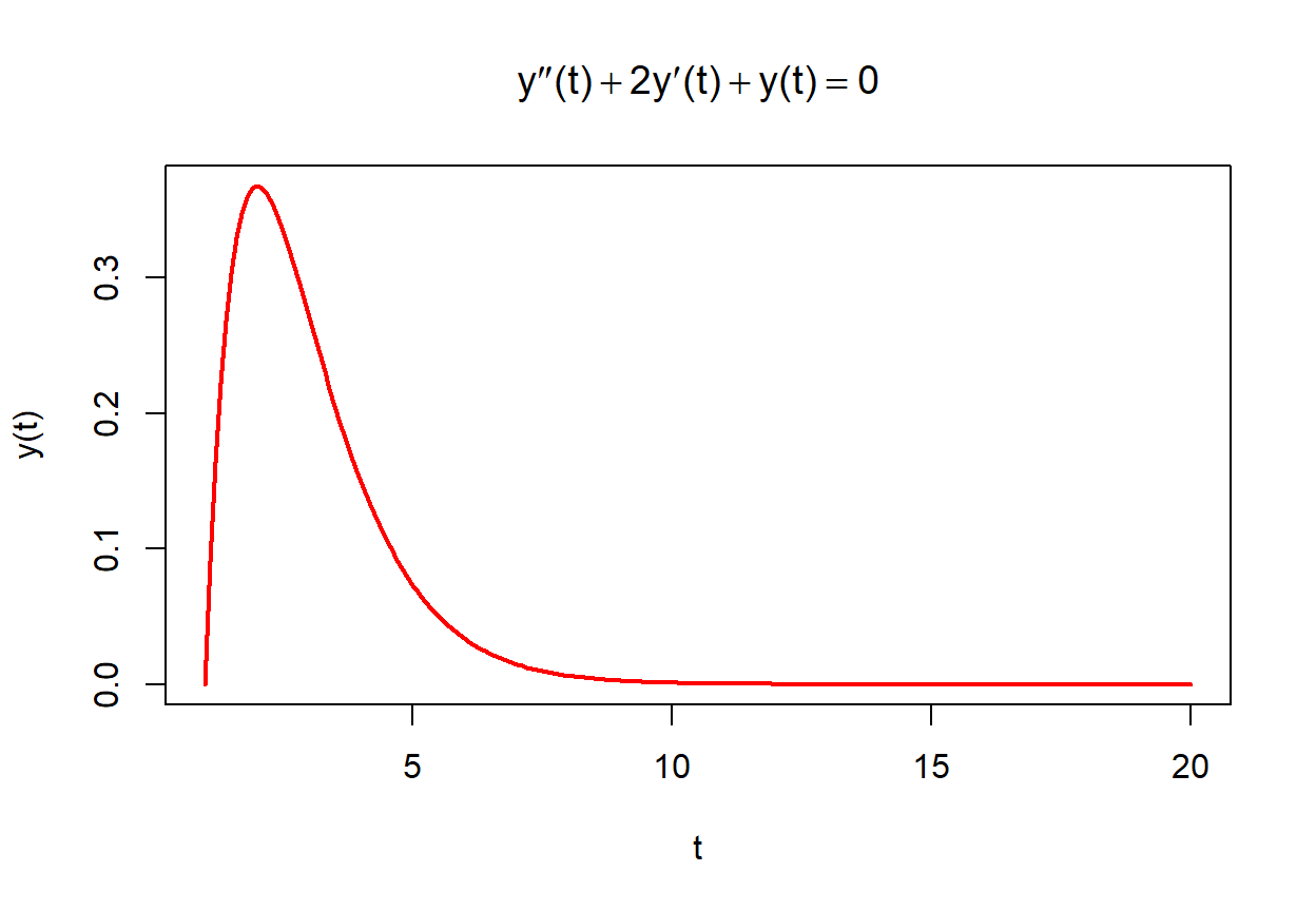
Equação com coeficientes constantes
Equações com coeficientes constantes apresentam apenas a equação principal e suas derivadas variáveis no tempo. Um exemplo é a função \(y''(t) + 2y'(t) + y(t) = 0\). Sua versão em sistema de EDOs de 1a ordem pode ser feita considerando \(y_1(t) = y(t)'\), isolando as derivadas no lado esquerdo das equações e adotando uma das soluções canônicas, conforme : \[\begin{equation} \begin{split} y' & = y_1 \\ y_1' & = -2y_1 - y\\ y(0) & = 0\\ y'(0) & = y_1 = 1 \end{split} \tag{10} \end{equation}\]
Diante disso, segue-se passos semelhantes à resolução de EDOs de 1a ordem. Em primeiro lugar, cria-se a função, agora com duas equações e duas saídas de dados. O gráfico está representado na Figura 4.
### EDO de equação de coeficientes constantes
raizes_iguais <- function(t, inicial, parametros){
with(as.list(c(inicial, parametros)),{
### Sistema de Equações representando EDO de 2a ordem
dy <- y1
dy1 <- -2*y1 - y
### Resultados devem ser concatenados em uma lista
list(c(dy,dy1))
})
}
### Tempo máximo reduzido, pois converge rapidamente
tempo <- seq(1, 20, by = 0.1)
### Condições iniciais canônicas
inicial <- c(y = 0, y1 = 1)
### EDO
raizes_iguais_edo <- ode(y = inicial,
times = tempo,
func = raizes_iguais,
parms = NULL) # Equação com parâmetros já definidos ### Gráfico da EDO com coeficientes constantes
plot(raizes_iguais_edo[,"time"], raizes_iguais_edo[,"y"],
type = "l",
lwd = 2,
col = "red",
xlab = "t",
ylab = "y(t)",
main = TeX("$y''(t) + 2y'(t) + y(t) = 0$")) # Formato de texto LaTeX
Figure 4: Coeficientes Constantes
Equação de Laguerre
A equação de Laguerre tem aplicabilidade na Física quântica e em outras áreas da Matemática e Física. Exemplos de aplicações estão em . Um dos exemplos está na versão do orbital s de um átomo de hidrogênio em seu menor nível de energia. A equação de Laguerre, nesse caso, é dada por \(xy''(x)+(1-x)y'(x) + y(x) = 0\). Sua versão em sistema de EDOs de 1a ordem pode ser feita considerando \(y_1(x) = y(x)'\) e isolando as derivadas no lado esquerdo das equações e adotando uma das soluções canônicas: \[\begin{equation} \begin{split} y' & = y_1 \\ y_1' & = \frac{-(1-x)}{x}y_1 - \frac{y}{x}\\ y(x_0) & = 0\\ y'(x_0) & = y_1 = 1 \end{split} \tag{11} \end{equation}\]
Diante disso, segue-se passos semelhantes à resolução de EDOs de 1a ordem. Em primeiro lugar, cria-se a função, agora com duas equações e duas saídas de dados. O gráfico está representado na Figura 5.
### EDO de equação de Laguerre
laguerre <- function(x, inicial, parametros){
with(as.list(c(inicial, parametros)),{
# Sistema de Equações representando EDO de 2a ordem
dy <- y1
dy1 <- -(1-x)/x*y1 - y/x
# Resultados devem ser concatenados em uma lista
list(c(dy,dy1))
})
}
x <- seq(1, 50, by = 0.1)
### Condições iniciais canônicas
inicial <- c(y = 0, y1 = 1)
### EDO
laguerre_edo <- ode(y = inicial,
times = x,
func = laguerre,
parms = NULL) ### Gráfico da EDO de Laguerre
plot(laguerre_edo[,"time"], laguerre_edo[,"y"],
type = "l",
lwd = 2,
col = "green",
xlab = "x",
ylab = "y(x)",
main = TeX("$xy''(x) + (1-x)y'(x) + y(x) = 0$")) # Formato de texto LaTeX
Figure 5: Equação de Laguerre
Equação de Euler
Um exemplo da chamada ``equação de Euler" é dado pela função \(t^2y''(t) + 2ty'(t) - 2y(t) = t^5\), conforme . Sua versão em sistema de EDOs de 1a ordem pode ser feita considerando \(y_1(t) = y(t)'\) e isolando as derivadas no lado esquerdo das equações e adotando uma das soluções canônicas, conforme: \[\begin{equation} \begin{split} y' & = y_1 \\ y_1' & = \frac{-2y_1}{t} + \frac{2y}{t^2} + t^3\\ y(0) & = 1\\ y'(0) & = y_1 = 0 \end{split} \tag{12} \end{equation}\]
Diante disso, segue-se passos semelhantes à resolução de EDOs de 1a ordem. Em primeiro lugar, cria-se a função, agora com duas equações e duas saídas de dados. O gráfico está representado na Figura 6.
### EDO de equação de Euler
euler <- function(t, inicial, parametros){
with(as.list(c(inicial, parametros)),{
# Sistema de Equações representando EDO de 2a ordem
dy <- y1
dy1 <- -2/t*y1 + 2*y/t**2 + t**3
# Resultados devem ser concatenados em uma lista
list(c(dy,dy1))
})
}
tempo <- seq(1,10, by = 0.2)
### Condições iniciais canônicas
inicial <- c(y = 1, y1 = 0)
### EDO
euler_edo <- ode(y = inicial,
times = tempo,
func = euler,
parms = NULL) ### Gráfico da EDO com coeficientes constantes
plot(euler_edo[,"time"],euler_edo[,"y"],
type = "l",
lwd = 2,
col = "blue",
xlab = "t",
ylab = "y(t)",
main = TeX("$t^2y''(t) + 2ty'(t) - 2y(t) = t^5$ ")) # Formato de texto LaTeX
Figure 6: Equação de Euler
Equações diferenciais simultâneas
O caso de um sistema com duas EDOs de 1a ordem pode ser resolvido de maneira semelhante ao modelo de 2a ordem apresentado na seção ??. Portanto, aqui será apresentada uma solução numérica para um sistema de três EDOs simultâneas trabalhado por Ma and Bangura (2012). Trata-se de um sistema econômico e financeiro que combina taxa de juro, de investimento e de inflação. Os detalhes do modelo devem ser avaliados no artigo original.
O sistema fincaneiro (caótico) representado no modelo é tal que: \[\begin{equation} \begin{split} \dot{x} & = z + (y - a)x \\ \dot{y} & = 1 - by - x^2 \\ \dot{z} & = -x + cz \end{split} \tag{13} \end{equation}\] em que \(x\) expressa a taxa de juro, \(y\) representa a demanda por investimento e \(z\), o índice de preços. Ademais, \(a \geq 0\) é o volume de poupança, \(b \geq 0\) é o custo unitário do investimento e \(c \geq 0\) é a elasticidade da demanda por bens.
Para a simulação numérica, usam-se os seguintes valores iniciais e parâmetros sugeridos pelos autores: \(x_0 = 0.03\), \(y_0 = 0.15\), \(z_0 = 0.25\), \(a = 5\), \(b = 0.15\) e \(c = 0\). Com isso, a função é formada por:
### EDO do sistema financeiro caótico
financial_edo <- function(tempo, inicial, parametros) {
with(as.list(c(inicial,parametros)),{
dx <- z+(y - a)*x
dy <- 1 - b*y - x^2
dz <- -x - c*z
list(c(dx,dy,dz))
})
}O modelo pode com as três variáveis ser simulado na Figura 7 por meio do pacote scatterplot3d.
tempo <- seq(0,100,by = .01)
inicial <- c(x = .03,
y = .15,
z = .25)
parametros <- c(a = 5,
b = .15,
c = .8)
### EDO
financial <- ode(y = inicial,
times = tempo,
func = financial_edo,
parms = parametros)
### Gráfico 3D de todo o sistema
scatterplot3d(financial[,-1], # Exclui a coluna tempo para que apenas
type = "l", # as variáveis sejam representadas
lwd = 3,
xlab = "juro",
ylab = "investimento",
zlab = "preços")
Figure 7: Elaboração própria.
A partir da resolução de todo o sistema, pode-se avaliar apenas a relação entre duas variáveis como na Figura 8:
### Relação entre juro e demanda por investimento
plot(x = financial[,"x"],
y = financial[,"y"],
type = "l",
lwd = 3,
xlab = "juro",
ylab = "investimento")
Figure 8: Elaboração própria.
A relação entre inflação e juro está na Figura 9.
# Relação entre juro e preço
matplot(x = financial[,"time"],
y = financial[,c("x","z")],
type = "l",
lwd = 3,
xlab = "tempo",
ylab = "") # Exclui o título do eixo y
### Legenda
legend("bottomleft", # Local no gráfico
c("juro", "preços"), # Conteúdo da Legenda
col = 1:2, # Cores preto (1) e vermelho (2)
lty = 1:2) # Linha contínua (1) e tracejada (2)
Figure 9: Elaboração própria.
Análise de estabilidade
A análise de estabilidade com o pacote phaseR apresenta, de maneira gráfica, um diagrama de fase de uma EDO ou sistema de EDOs de modo a avaliar trajetórias iniciais distintas ou consequências de perturbações no modelo dinâmico.
Este pacote depende de uma função que represente a EDO a partir da estrutura deSolve, vista nas seções anteriores. Os nomes dos parâmetros até agora foram adotados para que ficassem mais intuitivos. Entretanto, para o retrato de fase, os nomes dos parâmetros que aparecem na função da EDO devem ser os mesmos aceitos pelo próprio pacote deSolve conforme:
- O tempo deve ser representado pela letra t;
- Os valores iniciais devem estar contidos num vetor y; e
- Os parâmetros, indicados em um vetor parameters.
Estabilidade de EDO de 1a ordem
Como primeiro exemplo, tem-se a análise do modelo de Solow, apresentado na seção ??. Reorganizando os nomes da função e dos parâmetros, os comandos são:
### EDO com os nomes padrão dos parâmetros
solow_edo <- function(t,y,parameters){
with(as.list(c(y,parameters)),{
r = y # Adaptação da notação do modelo
dr = s*r^alpha - n*r
list(dr)
})
}
t <- seq(0,300,1)
y <- c(r = 1)
parameters <- c(s= 0.1, alpha = 0.35, n=0.05)Após os ajustes na nomenclatura, é possível acrescentar o campo de fluxos (ou de velocidades) com a função flowField(). Ademais, pode-se simular algumas trajetórias com a função trajectory() a partir de pontos iniciais distintos conforme a Figura 10. O gráfico base deve conter o ajuste “add = FALSE.” Caso contrário, será adicionado a outro gráfico pré-existente, gerando problemas de configuração.
### Gráfico com o campo de fluxos
flowField(solow_edo, # EDO
xlim = c(0,300), # Limite para o eixo do tempo
ylim = c(0,4.1), # Limite para a variável em análise
system = "one.dim", # Apenas uma variável contra o tempo
parameters = parameters, # Vetor numérico
add = FALSE, # Se TRUE, adiciona campo a um gráfico anterior
points = 15, # Densidade de setas (default = 21)
xlab = "tempo",
ylab = "r(t)",
main = "Estabilidade do Modelo de Solow")
### Desenho das trajetórias a partir de condições iniciais
trajectory(solow_edo,
y0 = c(0, 0.5, 1.5, 2.5, 3, 3.5, 4), # diferentes pontos iniciais
tlim = c(0, 300),
system = "one.dim",
parameters = parameters,
col = "blue")
Figure 10: Elaboração própria.
Retrato de fase
Pode-se também fazer o retrado de fase como na Figura 11, em que a variável em nível está representada no eixo horizontal e sua derivada no eixo vertical. Com isso, visualiza-se pontos de equilíbrio e suas estabilidades.
### Retrato de fase
phasePortrait(solow_edo,
ylim = c(0, 4), # Limite da variável dependente
system = "one.dim",
parameters = parameters,
col = "red",
xlab = "r(t)",
ylab = TeX("\\dot{r}(t)"),
main = "Retrato de Fase do Modelo de Solow")
Figure 11: Elaboração própria.
Estabilidade de sistema de duas EDOs de 1a ordem - equilíbrio dinâmico
Procedimentos semelhantes podem ser adotados para um sistema com duas equações. Para um exemplo de sistema homogêneo de EDOs cujo equilíbrio é estável, utiliza-se exemplo sugerido por Gandolfo (2005) no capítulo 18 (exercício 3), cuja esturutra é: \[\begin{equation} \begin{split} \dot{x} & = -2x + 4y \\ \dot{y} & = -x + y \end{split} \tag{14} \end{equation}\] Além das informações disponíveis para o caso de uma variável (dimensão) apresentado acima, é possível desenhar as isolinhas nulas, que representam o formato geométrico onde a derivada de uma função é zero. Elas podem ser elaboradas com a função nullclines(). Note que, agora, os valores iniciais para a trajetória devem ser oferecidos em formato de matriz, representando os pares ordenados. O resultado pode ser visto na Figura 12.
### EDO do sistema
gandolfo_edo_estavel <- function(t,y,parameters){
x <- y[1] # Valores iniciais em formato de vetor
y <- y[2] # e precisam ser renomeados
dx <- -x-y
dy <- 5*x-3*y
list(c(dx,dy))
}
### Gráfico com o campo de fluxos
flowField(gandolfo_edo_estavel,
xlim = c(-5,5), # Limite da primeira variável
ylim = c(-5,5), # Limite da primeira variável
add = FALSE,
points = 15)
### Isolhinhas nulas
nullclines(gandolfo_edo_estavel, # EDO
xlim = c(-5,5), # Limites compatíveis com o campo de fluxos
ylim = c(-5,5))
### Matriz com as condições iniciais
y0 <- matrix(c(0,3, # Pares ordenaos para y0
0,-3,
-5,0,
4,-1),
ncol = 2,
byrow = TRUE) # Insere os dados numa matriz a partir das linhas
### Desenho das trajetórias a partir de condições iniciais
trajectory(gandolfo_edo_estavel,
y0 = y0,
tlim = c(-5, 5))
Figure 12: Elaboração própria.
### Matriz com as condições iniciais
y0## [,1] [,2]
## [1,] 0 3
## [2,] 0 -3
## [3,] -5 0
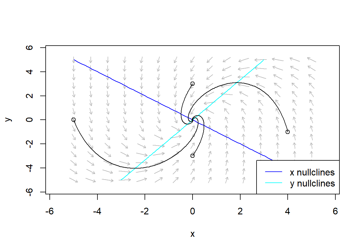
## [4,] 4 -1Estabilidade de sistema de duas EDOs de 1a ordem - ponto de sela
Para um exemplo de sistema de EDOs cujo equilíbrio é caracterizado por uma trajetória de sela, pode-se adotar o sistema homogêneo sugerido por Gandolfo (2005) no capítulo 18 ( exercício 1) cuja esturutra é: \[\begin{equation} \begin{split} \dot{x} & = -2x + 4y \\ \dot{y} & = -x + y \end{split} \tag{15} \end{equation}\] É possível perceber que se trata de uma trajetória de sela, cujas trajetórias estáveis e instáveis podem ser elaboradas com a função drawManifolds(). O resultado pode ser visto na Figura 13.
### EDO
gandolfo_edo <- function(t,y,parameters){
x <- y[1] # Valores iniciais em formato de vetor
y <- y[2] # e precisam ser renomeados
dx <- -2*x-4*y
dy <- -x+y
list(c(dx,dy))
}
### Campo de fluxos
flowField(gandolfo_edo,
xlim = c(-5,5),
ylim = c(-5,5),
add = FALSE,
points = 15)
### Isolinhas
nullclines(gandolfo_edo,
xlim = c(-5,5),
ylim = c(-5,5))
### Trajetórias de sela (instável e estável)
drawManifolds(gandolfo_edo,
y0 = c(0, 0))
### Matriz de choques iniciais
y0 <- matrix(c(0,3,
0,-3,
-5,0,
4,-1),
ncol = 2,
byrow = TRUE)
### Trajetórias de choques
trajectory(gandolfo_edo,
y0 = y0,
tlim = c(-5, 5))
Figure 13: Elaboração própria.
Em linhas gerais, essas são as informações mais comuns na análise de sistemas dinâmicos no campo da Economia. Funções e tratamentos adicionais podem ser avaliados nos itens referenciados abaixo.
Referências
Doutorando em Economia pela Universidade de Brasília. Pode ser contatado em rafaeldeacyprestemr@gmail.com.↩︎
Doutor em Economia pela Universidade de Brasília. Pode ser contatado em theosantunes@gmail.com.↩︎
Alguns exemplos de representação gráfica podem ser vistos com a função example(deSolve).↩︎
O tempo demandado para a análise pode ser medido com as seguintes funções concatenadas: print(system.time(<código da função ode>)).↩︎
Os detalhes do modelo podem ser consultados, pelo leitor, no artigo original e os artigos que o discutiram posteriormente.↩︎
Esta é a operação padrão na própria função ode().↩︎
Esta função desenha mais de uma coluna de uma matriz ao mesmo tempo. Com a função plot(), seriam necessários dois comandos.↩︎
Para mais detalhes, ver Soetaert, Cash, and Mazzia (2012).↩︎